联系人:舒工
手机:13726017833
qq:64407753
地址:广东省中山市三乡镇乌石村万里路2号16卡首层
发布时间:2021-03-22 13:41:51
3月18日,“古镇镇跨境电商政策宣讲会”在第26届古镇灯博会分会场灯都时代广场一楼举行,旨在加快培育古镇镇跨境电商新业态新模式,提高企业利用跨境电子商务开展对外贸易的能力与水平。市镇两级商务、海关、外汇、税务等单位相关负责人及近100家企业代表参加。
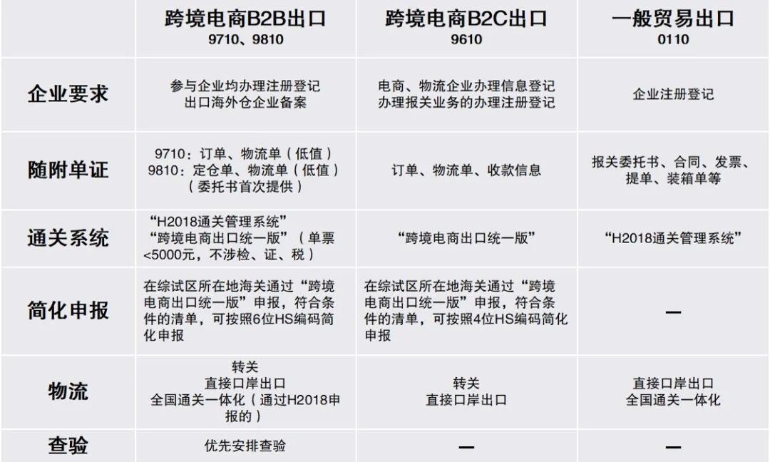
来自中山海关、古镇税务分局、外汇管理局、市商务局等单位的宣讲嘉宾,分别就跨境电商新业态业务环节流程及相关政策做详尽讲解。干货满满,反响热烈。 国家外汇管理局中山市中心支局有关人员宣讲《跨境电子商务外汇业务》 跨境电子商务外汇业务 △ 个人(个体工商户):1、办理商事登记等执业手续(若需);2、开立个人外汇账户;3、凭交易单证或交易电子信息在银行或支付机构办理外汇结算。 △ 企业(或参照企业执行的个体工商户):1、办理商事登记等执业手续;2、办理贸易外汇收支企业名录登记;3、开立经常项目外汇账户;4、凭交易单证或交易电子信息在银行或支付机构办理外汇结算。 跨境电子商务便利化措施 1、银行和支付机构可以凭交易电子信息为跨境电子商务市场主体提供结售汇及相关资金收付服务; 2、简化小微跨境电商企业货物贸易收支手续:凭交易电子信息办理年度货物贸易收汇或付汇累计金额低于20万美元的(不含)小微跨境电商企业可免于办理“贸易外汇收支企业名录”登记;直接办理跨境电商收支结算;超过20万美元的,仍需办理名录登记手续; 3、便利跨境电商出口业务资金结算:轧差结算;按实际销售收汇; 4、优化跨境电商相关税费的跨境代垫; 5、满足个人对外贸易结算需求; 6、优化小额交易涉外收付款申报:支持企业以自身名义汇总申报单笔金额低于5000美元(含)的小额涉外收支。 △ 欢迎关注“国家外汇管理局”微信公众号 △ 咨询电话:88862621、88862618 市商务局有关人员宣讲《跨境电商扶持政策》 文件依据 2021年1月印发的《中山市商务发展专项资金(跨境电子商务项目)实施细则》 1、支持企业建设跨境电商全自营交易平台,资金申报年度内平台自营企业经中山跨境电商业务管理平台备案并开展海关跨境电商监管代码业务,且通过自营平台实现销售并纳入中山跨境电商业务管理平台统计的交易额达到100万美元,对其1亿美元及以下的部分,按每1美元 0.03元的标准,奖励平台运营企业;1亿美元以上部分,按每1美元0.05元的标准,奖励平台运营企业。年度最高奖励500万元。支持企业建设跨境电商非全自营交易平台,进驻平台的企业数不少于10家。 2、对企业完成中山跨境电商业务管理平台备案并开展海关跨境电商监管代码业务,且资金申报年度内纳入中山跨境电商业务管理平台统计的交易额首次达到10万美元,一次性奖励企业3万元;交易额达到100万美元的,对其1亿美元及以下的部分,按每1美元0.03元的标准奖励企业;1亿美元以上部分,按每1美元0.05元的标准奖励企业;年度最高奖励500万元。 3、对经海关批准在我市设立的保税展示展销中心,经中山跨境电商业务管理平台备案并开展海关跨境电商监管代码业务,且资金申报年度内纳入中山跨境电商业务管理平台统计的保税进口销售额达到100万美元,一次性奖励保税展示展销中心运营企业10万元。保税进口销售额达到100万美元、1000万美元,分别按照展示展销中心经营面积20 元/㎡/月、50元/㎡/月的标准奖励运营企业。年度最高奖励200万元。 4、支持企业建设公共海外仓,为跨境电子商务企业提供仓储集配、O2O展示、退货维修等相关服务。对新增列入国家、省级的跨境电子商务公共海外仓建设项目,分别一次性奖励海外仓运营企业300万元、200 万元。 △ 欢迎关注公众号:中山市商务局 △ 咨询电话:89892281、89892285 镇税务分局有关人员宣讲《2021年跨境电商出口(B2C、B2B)业务解析和税收政策》 2020年6月15日,在同时获批的跨境电商综合试验区的46个城市中,中山以广东第一、全国第四的速度完成首票跨境电商综试区9610一般出口业务。 2020年9月1日,第二批跨境电商企业对企业出口监管试点政策落地当天,中山完成首票9710、9810出口业务。 △ 2021年3月5日,十三届全国大人四次会议发布的政府工作报告:“小规模纳税人增值税起征点从月销售额10万元提高到15万元;对于小微企业年应纳税所得额不到100万元的部分,在现行优惠政策基础上,再减半征收所得税。” △ 跨境电商B2C(9610)出口增值税政策依据文件:财税[2013]96号文、财税〔2018〕103号文等;所得税政策依据文件:国家税务总局公告2019年36号文、财税〔2019〕13号等、税务总局公告〔2019〕2号文。 中山海关有关人员解析、指导如何完成跨境电商B2B出口业务全流程的办理 本次宣讲会还邀请了蓝源资本和海猫跨境为企业宣讲产业链金融及全球知名跨境电商平台的分析与应用。 蓝源资本是国内知名的创新型金融投资集团,是国内产业互联网生态系统建设的领军企业,先后获得国家科技部“科技创业贡献奖”前10强机构。自2014年以来,在全国顶层设计并推动打造了20多个产业互联网平台型总部经济,成为中国传统产业数字化转型升级的标杆案例。










扫一扫加好友